Featured image of post 从零到一:我的无人机飞控 PCB 设计全过程

从零到一:我的无人机飞控 PCB 设计全过程

无人机飞控设计

控制核心采用STM32F103C8T6,姿态运动传感器选择MPU6050。无人机通过Si24R1(NRF24L01)与遥控器进行2.4G无线通信,实现了即时有效地接遥控器指令,通过串级PID进行姿态控制,从而在空间中实现自由移动。

飞控原理图

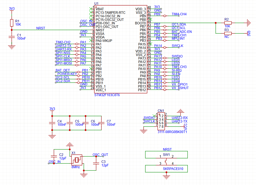
  • 主控芯片

    • STM32F103C8T6

    • 最小电路

      • 3.3V供电
      • 复位按钮
      • 烧录引脚 - - - ->STLIND0
      • 外接晶振

    image-20260204162224472

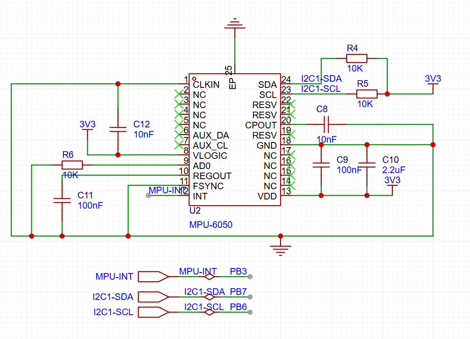
  • 陀螺仪MPU6050

    • 使用I2C1进行通信
      image-20260204162614339
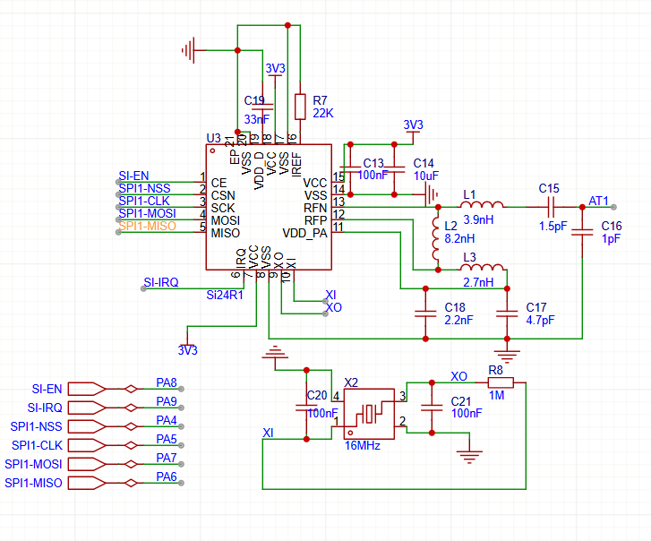
  • 2.4G无线通信

    • 采用Si24R1,2.4G无线通信
    • 采用SPI1连接主控芯片
    • 外界16MHZ晶振
      image-20260204162551099
  • 激光测高

    • 采用VL53L4CD0DH测距传感器
    • I2C2接线
      image-20260204162423197
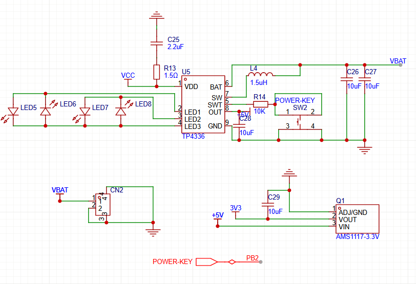
  • 锂电池充放电管理模块

    • TP4336芯片 充电管理芯片
    • AMS1117-3.3V 降压芯片
    • 锂电池插座
      image-20260204162446182
  • 电机插槽

    • 驱动四个电机 PWM
    • mos驱动 电压更加稳定
      image-20260204162507639
  • 信号灯和监控电池电压

    • 开发板周围4个信号灯
    • 由于ADC的量程上限是3.3v,没有办法直接测量,所以采用分压电路

image-20260204162307707

PCB

  1. 绘制板框

  2. 布局元件

    • 按键和接口放置在开发板边缘

    • 主控芯片尽量在中间位置

    • MPU6050陀螺仪芯片必须在中间

  3. 布线 布线顺序,还是比较重要的,从电源布线一步步来

    • 电源布线

      • VCC主供电

      • VBAT

      • 5V输出

      • 降压稳压芯片

        • 输入5V
        • 输出3.3V
    • 主控芯片最小电路

    • MPU6050陀螺仪布线

    • 测量电池电压

    • 电机插座

    • 红外激光测距

    • 2.4G通讯

    • led灯和接口

  4. 天线布线

    • 特定尺寸 需要直接导入封装

    • 尺寸严格 不能修改

  5. GND铺铜网络

    • 孤岛区域需要单独连接

    • 打通孔提高载流能力

  6. 美化开发板

    • 调整丝印

    • 添加文字

    • 泪滴工具 => 有效提高稳定性 提高载流能力

成品

image-20260204163748340

image-20260204163828599

感受

布线还是太折磨人了,一直在打孔,调整线的位置。

但是当你布好所有线时,会有很强的成就感

最后更新于 2026-03-03 21:02
...